| |
|
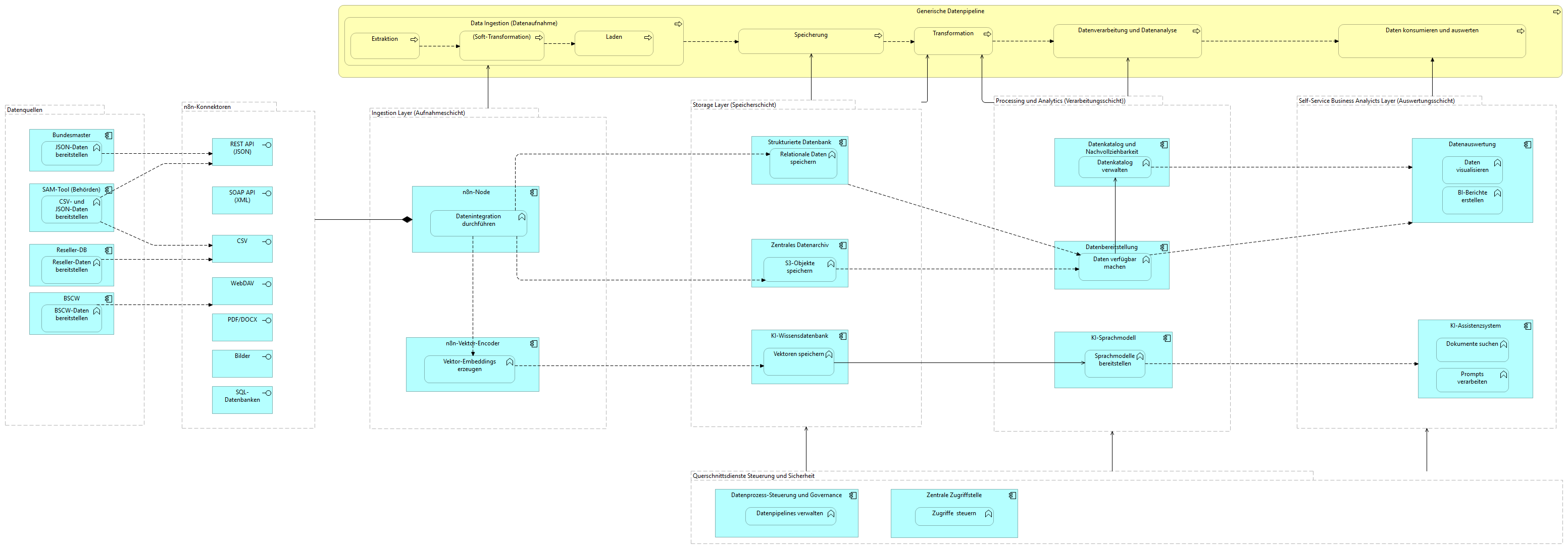
Generische Datenpipeline |
Datenverarbeitung und Datenanalyse |
| |
|
Generische Datenpipeline |
Transformation |
| |
|
Generische Datenpipeline |
Data Ingestion (Datenaufnahme) |
| |
|
Generische Datenpipeline |
Speicherung |
| |
|
Generische Datenpipeline |
Daten konsumieren und auswerten |
| |
|
Data Ingestion (Datenaufnahme) |
(Soft-Transformation) |
| |
|
Data Ingestion (Datenaufnahme) |
Laden |
| |
|
Data Ingestion (Datenaufnahme) |
Extraktion |
| |
|
Data Ingestion (Datenaufnahme) |
Speicherung |
| |
|
Extraktion |
(Soft-Transformation) |
| |
|
(Soft-Transformation) |
Laden |
| |
|
Speicherung |
Transformation |
| |
|
Datenverarbeitung und Datenanalyse |
Daten konsumieren und auswerten |
| |
|
Transformation |
Datenverarbeitung und Datenanalyse |
| |
|
n8n-Konnektoren |
REST API (JSON) |
| |
|
n8n-Konnektoren |
CSV |
| |
|
n8n-Konnektoren |
PDF/DOCX |
| |
|
n8n-Konnektoren |
Bilder |
| |
|
n8n-Konnektoren |
SOAP API (XML) |
| |
|
n8n-Konnektoren |
WebDAV |
| |
|
n8n-Konnektoren |
SQL-Datenbanken |
| |
|
Ingestion Layer (Aufnahmeschicht) |
n8n-Node |
| |
|
Ingestion Layer (Aufnahmeschicht) |
n8n-Vektor-Encoder |
| |
|
Ingestion Layer (Aufnahmeschicht) |
Data Ingestion (Datenaufnahme) |
| |
|
n8n-Node |
Datenintegration durchführen |
| |
|
n8n-Node |
n8n-Konnektoren |
| |
|
n8n-Node |
Ingestion Layer (Aufnahmeschicht) |
| |
|
Datenintegration durchführen |
S3-Objekte speichern |
| |
|
Datenintegration durchführen |
Relationale Daten speichern |
| |
|
Datenintegration durchführen |
Vektor-Embeddings erzeugen |
| |
|
n8n-Vektor-Encoder |
Vektor-Embeddings erzeugen |
| |
|
Vektor-Embeddings erzeugen |
Vektoren speichern |
| |
|
Storage Layer (Speicherschicht) |
Strukturierte Datenbank |
| |
|
Storage Layer (Speicherschicht) |
Zentrales Datenarchiv |
| |
|
Storage Layer (Speicherschicht) |
KI-Wissensdatenbank |
| |
|
Storage Layer (Speicherschicht) |
Speicherung |
| |
|
Storage Layer (Speicherschicht) |
Transformation |
| |
|
Strukturierte Datenbank |
Relationale Daten speichern |
| |
|
Strukturierte Datenbank |
Daten verfügbar machen |
| |
|
Zentrales Datenarchiv |
S3-Objekte speichern |
| |
|
S3-Objekte speichern |
Daten verfügbar machen |
| |
|
KI-Wissensdatenbank |
Vektoren speichern |
| |
|
Vektoren speichern |
Sprachmodelle bereitstellen |
| |
|
Processing und Analytics (Verarbeitungsschicht)) |
Datenbereitstellung |
| |
|
Processing und Analytics (Verarbeitungsschicht)) |
Datenkatalog und Nachvollziehbarkeit |
| |
|
Processing und Analytics (Verarbeitungsschicht)) |
KI-Sprachmodell |
| |
|
Processing und Analytics (Verarbeitungsschicht)) |
Datenverarbeitung und Datenanalyse |
| |
|
Processing und Analytics (Verarbeitungsschicht)) |
Transformation |
| |
|
Datenbereitstellung |
Daten verfügbar machen |
| |
|
Daten verfügbar machen |
Datenkatalog verwalten |
| |
|
Daten verfügbar machen |
Datenauswertung |
| |
|
Datenkatalog und Nachvollziehbarkeit |
Datenkatalog verwalten |
| |
|
Datenkatalog verwalten |
Datenauswertung |
| |
|
KI-Sprachmodell |
Sprachmodelle bereitstellen |
| |
|
Sprachmodelle bereitstellen |
KI-Assistenzsystem |
| |
|
Self-Service Business Analyicts Layer (Auswertungsschicht) |
Datenauswertung |
| |
|
Self-Service Business Analyicts Layer (Auswertungsschicht) |
KI-Assistenzsystem |
| |
|
Self-Service Business Analyicts Layer (Auswertungsschicht) |
Daten konsumieren und auswerten |
| |
|
Datenauswertung |
Daten visualisieren |
| |
|
Datenauswertung |
BI-Berichte erstellen |
| |
|
KI-Assistenzsystem |
Dokumente suchen |
| |
|
KI-Assistenzsystem |
Prompts verarbeiten |
| |
|
Querschnittsdienste Steuerung und Sicherheit |
Datenprozess-Steuerung und Governance |
| |
|
Querschnittsdienste Steuerung und Sicherheit |
Zentrale Zugriffstelle |
| |
|
Querschnittsdienste Steuerung und Sicherheit |
Self-Service Business Analyicts Layer (Auswertungsschicht) |
| |
|
Querschnittsdienste Steuerung und Sicherheit |
Processing und Analytics (Verarbeitungsschicht)) |
| |
|
Querschnittsdienste Steuerung und Sicherheit |
Storage Layer (Speicherschicht) |
| |
|
Datenprozess-Steuerung und Governance |
Datenpipelines verwalten |
| |
|
Zentrale Zugriffstelle |
Zugriffe steuern |
| |
|
Zentrale Zugriffstelle |
Zugriffe steuern |
| |
|
Datenquellen |
Bundesmaster |
| |
|
Datenquellen |
SAM-Tool (Behörden) |
| |
|
Datenquellen |
Reseller-DB |
| |
|
Datenquellen |
BSCW |
| |
|
Bundesmaster |
JSON-Daten bereitstellen |
| |
|
JSON-Daten bereitstellen |
REST API (JSON) |
| |
|
SAM-Tool (Behörden) |
CSV- und JSON-Daten bereitstellen |
| |
|
CSV- und JSON-Daten bereitstellen |
CSV |
| |
|
CSV- und JSON-Daten bereitstellen |
REST API (JSON) |
| |
|
Reseller-DB |
Reseller-Daten bereitstellen |
| |
|
Reseller-Daten bereitstellen |
CSV |
| |
|
BSCW |
BSCW-Daten bereitstellen |
| |
|
BSCW-Daten bereitstellen |
WebDAV |