| |
|
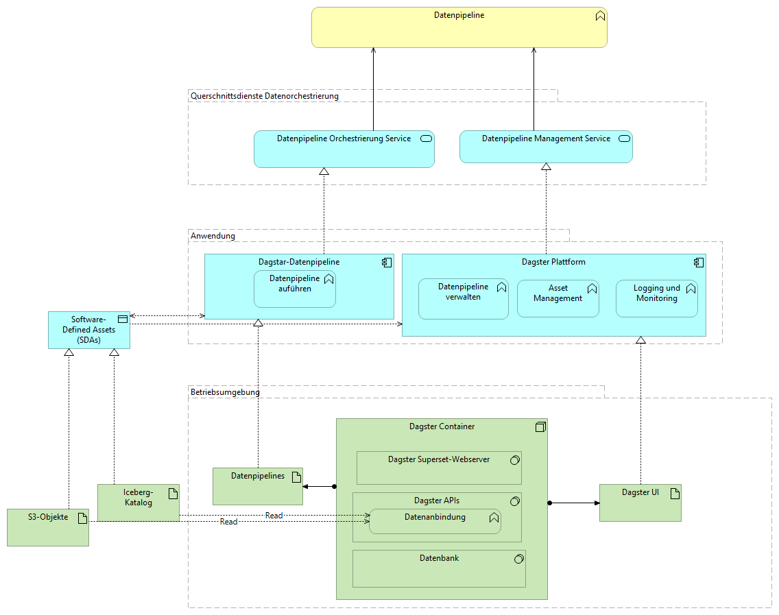
Querschnittsdienste Datenorchestrierung |
Datenpipeline Management Service |
| |
|
Querschnittsdienste Datenorchestrierung |
Datenpipeline Orchestrierung Service |
| |
|
Datenpipeline Management Service |
Datenpipeline |
| |
|
Datenpipeline Orchestrierung Service |
Datenpipeline |
| |
|
Anwendung |
Dagster Plattform |
| |
|
Anwendung |
Dagstar-Datenpipeline |
| |
|
Dagster Plattform |
Datenpipeline Management Service |
| |
|
Dagster Plattform |
Datenpipeline verwalten |
| |
|
Dagster Plattform |
Asset Management |
| |
|
Dagster Plattform |
Logging und Monitoring |
| |
|
Dagster Plattform |
Software-Defined Assets (SDAs) |
| |
|
Dagstar-Datenpipeline |
Datenpipeline auführen |
| |
|
Dagstar-Datenpipeline |
Software-Defined Assets (SDAs) |
| |
|
Dagstar-Datenpipeline |
Datenpipeline Orchestrierung Service |
| |
|
Betriebsumgebung |
Dagster Container |
| |
|
Dagster Container |
Dagster Superset-Webserver |
| |
|
Dagster Container |
Datenbank |
| |
|
Dagster Container |
Dagster UI |
| |
|
Dagster Container |
Dagster APIs |
| |
|
Dagster Container |
Datenpipelines |
| |
|
Dagster APIs |
Datenanbindung |
| Read |
|
Datenanbindung |
S3-Objekte |
| Read |
|
Datenanbindung |
Iceberg-Katalog |
| |
|
Dagster UI |
Dagster Plattform |
| |
|
Datenpipelines |
Dagstar-Datenpipeline |
| |
|
S3-Objekte |
Software-Defined Assets (SDAs) |
| |
|
Iceberg-Katalog |
Software-Defined Assets (SDAs) |